LCM SYMPTOMATIQUE : TRAITEMENT DE PREMIÈRE LIGNE

Le choix d’un agent thérapeutique de première ligne sera guidé par les facteurs de risque cliniques, les symptômes et les caractéristiques des patients1,2.

Choix de traitements de première ligne suggérés1‑3

  • Le traitement de première ligne pour les patients plus jeunes et en bonne forme physique doit être basé sur un schéma de chimio-immunothérapie à dose intensifiée, avec l’option d’un sauvetage de cellules souches autologues (ASCR). Ce schéma doit être suivi d’un traitement d’entretien par le rituximab1,2.
  • Les patients âgés et en bonne forme physique devraient recevoir une chimio-immunothérapie conventionnelle, suivie d’un traitement d’entretien par le rituximab1‑3.
  • Chez les patients fragiles, un schéma de chimio-immunothérapie moins intense pourrait être envisagé 1,2.

Les NCCN Guidelines® pour les lymphomes à cellules B fournissent des parcours thérapeutiques recommandés pour le traitement d’induction, la réponse au traitement, la récidive et le traitement de deuxième ligne du LCM1.

Icône d’une loupe. FIGURE 4. MALADIE DE STADE I OU DE STADE II AVEC ATTEINTE CONTIGUË, MALADIE DE STADE II AVEC ATTEINTE NON CONTIGUË OU NON VOLUMINEUSE, MALADIE NON VOLUMINEUSE

Un organigramme décrivant les recommandations du NCCN axées sur le parcours thérapeutique pour le lymphome à cellules du manteau de stade I ou de stade II avec atteinte contiguë; le lymphome à cellules du manteau de stade II avec atteinte non contiguë et non volumineux; le lymphome à cellules du manteau non volumineux
  1. La présentation localisée est extrêmement rare.
  2. Il est conseillé, à des fins de planification, d’orienter rapidement les patients vers un traitement à haute dose avec sauvetage des cellules souches.
  3. Voir NCCN : Principes d’une radiothérapie (NCCN : NHODG-D).
  4. Leitch HA, Gascoyne RD, Chhanabhai M, et al. Limited-stage mantle-cell lymphoma. Ann Oncol 2003;14:1555-1561.
  5. Voir NCCN : Critères de réponse de Lugano pour le lymphome non hodgkinien (NCCN : NHODG-C) .
  6. Le suivi comprend des tests de diagnostic et une imagerie en utilisant les mêmes modalités effectuées pendant l’examen tel qu’indiqué cliniquement.

Texte adapté avec la permission de NCCN Clinical Practice Guidelines in Oncology (NCCN Guidelines®) for B-Cell Lymphomas V.1.2022 – 2 mars 2022. © 2022. National Comprehensive Cancer Network, Inc. Tous droits réservés. Les NCCN Guidelines® (recommandations du NCCN) et les illustrations ci-incluses ne peuvent être reproduites sous aucune forme ni à aucune fin sans la permission écrite expresse du NCCN. Pour consulter la plus récente version complète des recommandations du NCCN, visitez le site NCCN.org. Les recommandations du NCCN ne sont pas figées et peuvent être modifiées chaque fois que de nouvelles données significatives deviennent disponibles. Le NCCN n’offre aucune garantie quant à leur contenu, leur utilisation ou leur application, et décline toute responsabilité relative à leur application ou leur utilisation de quelque façon que ce soit.

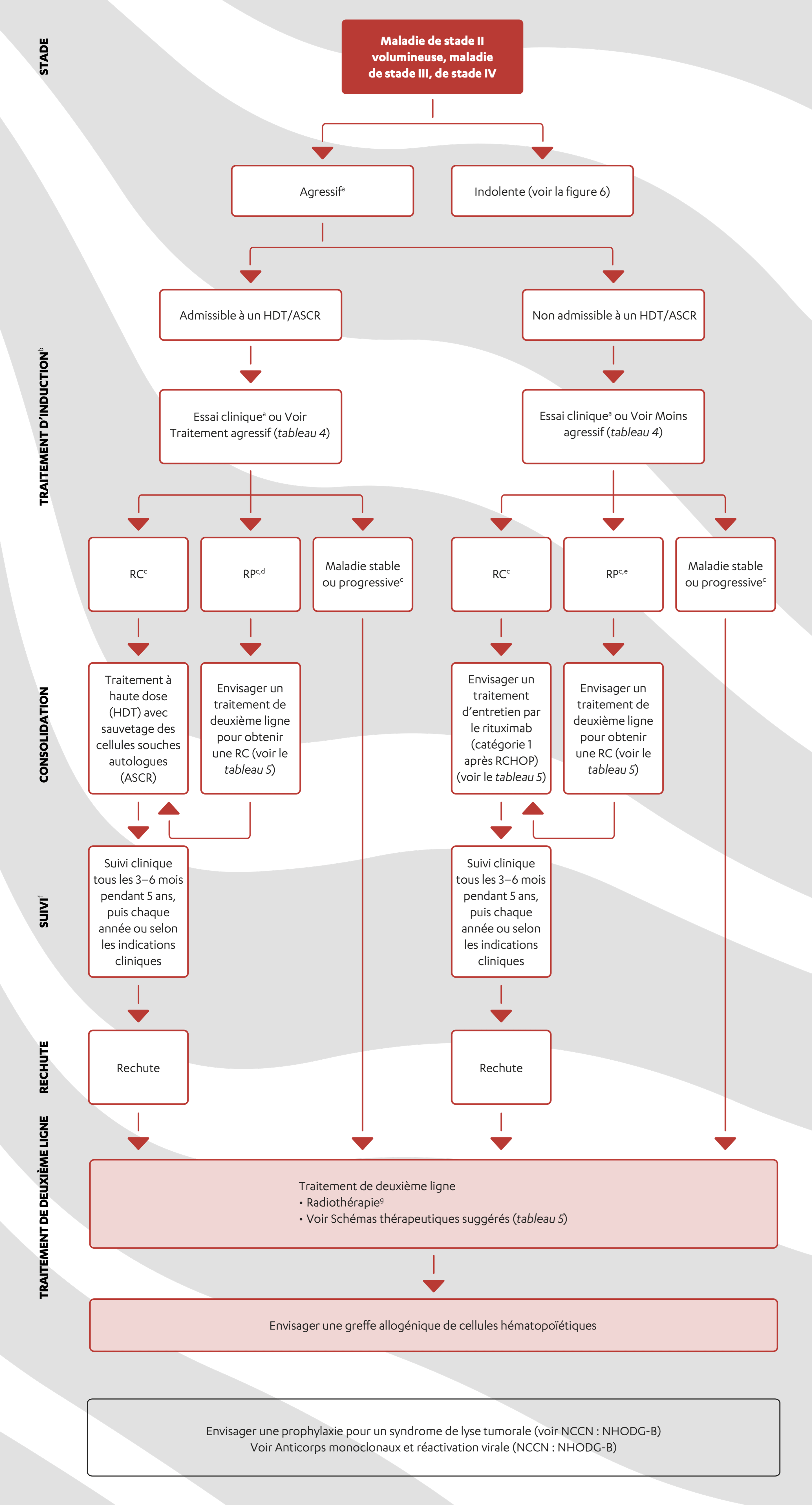
Icône d’une loupe. FIGURE 5. MALADIE DE STADE II VOLUMINEUSE, MALADIE DE STADE III, DE STADE IV

Un organigramme décrivant les recommandations du NCCN axées sur le parcours thérapeutique pour le lymphome à cellules du manteau de stade II volumineux; le lymphome à cellules du manteau de stade III ou IV
  1. La mutation TP53 a été associée à un mauvais pronostic chez les patients ayant reçu un traitement conventionnel, notamment une greffe. Un essai clinique est fortement suggéré pour ces patients.
  2. Il est conseillé, à des fins de planification, d’orienter rapidement les patients vers un traitement à haute dose avec sauvetage des cellules souches.
  3. Voir NCCN : Critères de réponse de Lugano pour le lymphome non hodgkinien (NCCN : NHODG-C).
  4. Les patients qui ont obtenu une réponse quasi complète peuvent poursuivre par un traitement par HDT/ASCR. Les patients qui ont obtenu une réponse partielle minimale avec une maladie significative doivent être traités comme ayant une maladie stable et réfractaire. Les patients qui ont obtenu une très bonne réponse partielle peuvent recevoir un traitement supplémentaire pour obtenir une réponse complète dans le but de passer à un traitement par HDT/ASCR.
  5. Les patients qui ont obtenu une très bonne réponse partielle ou mieux peuvent faire l’objet d’une observation ou envisager un traitement d’entretien par rituximab. Les patients qui ont obtenu une réponse partielle minimale avec une maladie significative doivent être traités comme ayant une maladie stable et réfractaire.
  6. Le suivi comprend des tests de diagnostic et une imagerie en utilisant les mêmes modalités effectuées pendant l’examen tel qu’indiqué cliniquement.
  7. Voir NCCN : Principes d’une radiothérapie (NCCN : HODG-D).

Texte adapté avec la permission de NCCN Clinical Practice Guidelines in Oncology (NCCN Guidelines®) for B-Cell Lymphomas V.4.2021 - 5 mai, 2021. © 2021 National Comprehensive Cancer Network, Inc. Tous droits réservés. Les NCCN Guidelines® (recommandations du NCCN) et les illustrations ci-incluses ne peuvent être reproduites sous aucune forme ni à aucune fin sans la permission écrite expresse du NCCN. Pour consulter la plus récente version complète des recommandations du NCCN, visitez le site NCCN.org. Les recommandations du NCCN ne sont pas figées et peuvent être modifiées chaque fois que de nouvelles données significatives deviennent disponibles. Le NCCN n’offre aucune garantie quant à leur contenu, leur utilisation ou leur application, et décline toute responsabilité relative à leur application ou leur utilisation de quelque façon que ce soit.

Icône d’une loupe. FIGURE 6. MALADIE INDOLENTE

Un organigramme décrivant les recommandations du NCCN axées sur le parcours thérapeutique pour le lymphome à cellules du manteau indolent
  1. La description représente la présentation indolente la plus courante; cependant, certains patients ne présentent qu’une atteinte gastro-intestinale ou une atteinte sanguine/de la moelle osseuse, avec possibilité d’expression de SOX11 et une évolution indolente.
  2. La mutation TP53 a été associée à un mauvais pronostic chez les patients ayant reçu un traitement conventionnel, notamment une greffe. Un essai clinique est fortement suggéré pour ces patients.

Texte adapté avec la permission de NCCN Clinical Practice Guidelines in Oncology (NCCN Guidelines®) for B-Cell Lymphomas V.1.2022 – 2 mars 2022. © 2022. National Comprehensive Cancer Network, Inc. Tous droits réservés. Les NCCN Guidelines® (recommandations du NCCN) et les illustrations ci-incluses ne peuvent être reproduites sous aucune forme ni à aucune fin sans la permission écrite expresse du NCCN. Pour consulter la plus récente version complète des recommandations du NCCN, visitez le site NCCN.org. Les recommandations du NCCN ne sont pas figées et peuvent être modifiées chaque fois que de nouvelles données significatives deviennent disponibles. Le NCCN n’offre aucune garantie quant à leur contenu, leur utilisation ou leur application, et décline toute responsabilité relative à leur application ou leur utilisation de quelque façon que ce soit.

Icône d’une loupe.

TABLEAU 4. SCHÉMAS THÉRAPEUTIQUES SUGGÉRÉSa,b

(Certains des traitements d’association et/ou monothérapies présentés ci-dessous pourraient être utilisés hors indication au Canada. Veuillez consulter les monographies de produit respectives pour les renseignements posologiques complets.)

Une liste proposant les schémas thérapeutiques suggérés par le NCCN
AGRESSIF
MOINS AGRESSIF
TRAITEMENT D’INDUCTION
Schémas thérapeutiques privilégiés
  • RDHA (rituximab, dexaméthasone, cytarabine) + platine (carboplatine, cisplatine ou oxaliplatine)
  • RCHOP/RDHAP en alternance (rituximab, cyclophosphamide, doxorubicine, vincristine, prednisone)/(rituximab, dexaméthasone, cytarabine, cisplatine)
  • Schéma thérapeutique NORDIC (immuno-chimiothérapie en induction à dose intensifiée avec rituximab + cyclophosphamide, vincristine, doxorubicine, prednisone [maxi-CHOP]) en alternance avec rituximab + cytarabine à haute dose
  • HyperCVAD (cyclophosphamide, vincristine, doxorubicine et dexaméthasone en alternance avec le méthotrexate et la cytarabine à haute dose) + rituximab (REMARQUE : Il existe des données contradictoires concernant la nécessité d’un traitement de consolidation par HDT/ASCR)
  • Bendamustine + rituximab
  • VR-CAP (bortézomib, rituximab, cyclophosphamide, doxorubicine et prednisone)
  • RCHOPd
  • Lénalidomide + rituximab
Autres schémas thérapeutiques recommandés
  • Bendamustinec + rituximab (catégorie 2B)
  • Schéma thérapeutique rituximab-HyperCVAD modifié chez les patients de plus de 65 ans
  • RBAC500 (rituximab, bendamustine, cytarabine)
TRAITEMENT DE CONSOLIDATION APRÈS UN TRAITEMENT AGRESSIF
  • Traitement à haute dose suivi d’un sauvetage de cellules souches autologues
ENTRETIEN
APRÈS UN TRAITEMENT PAR HDT/ASCR
APRÈS UN TRAITEMENT MOINS AGRESSIF
Traitement d’entretien par le rituximab toutes les 8 semaines x 3 ans (catégorie 1)
  • Rituximab toutes les 8 semaines jusqu’à progression ou intolérance (catégorie 1 après RCHOP; 2-5 ans après rituximab-HyperCVAD modifié)
    • Les données d’essais prospectifs n’indiquent aucun bénéfice après un schéma thérapeutique BR
    • Non évalué après VR-CAP, RBAC500
  1. Voir les références relatives aux schémas thérapeutiques du NCCN : MANT-A 3 sur 4 et NCCN : MANT-A 4 sur 4.
  2. L’injection de rituximab et de hyaluronidase humaine sous-cutanée peut remplacer le rituximab une fois que les patients ont reçu leur première dose complète de rituximab par perfusion intraveineuse. Cette substitution n’est pas possible dans le cas du rituximab utilisé en association avec l’ibritumomab tiuxétan.
  3. Chez les patients destinés à recevoir un traitement par HDT/ASCR, la bendamustine doit être utilisée avec prudence, car il existe des données contradictoires concernant la capacité à recueillir des cellules progénitrices périphériques.
  4. Il existe un essai randomisé ayant démontré que le schéma thérapeutique RCHOP n’était pas supérieur au CHOP.

Texte adapté avec la permission de NCCN Clinical Practice Guidelines in Oncology (NCCN Guidelines®) for B-Cell Lymphomas V.1.2022 – 2 mars 2022. © 2022. National Comprehensive Cancer Network, Inc. Tous droits réservés. Les NCCN Guidelines® (recommandations du NCCN) et les illustrations ci-incluses ne peuvent être reproduites sous aucune forme ni à aucune fin sans la permission écrite expresse du NCCN. Pour consulter la plus récente version complète des recommandations du NCCN, visitez le site NCCN.org. Les recommandations du NCCN ne sont pas figées et peuvent être modifiées chaque fois que de nouvelles données significatives deviennent disponibles. Le NCCN n’offre aucune garantie quant à leur contenu, leur utilisation ou leur application, et décline toute responsabilité relative à leur application ou leur utilisation de quelque façon que ce soit.

Icône d’une loupe. TABLEAU 5. SCHÉMAS THÉRAPEUTIQUES SUGGÉRÉS : TRAITEMENT DE DEUXIÈME LIGNEa,b

(Certains des traitements d’association et/ou monothérapies présentés ci-dessous pourraient être utilisés hors indication au Canada. Veuillez consulter les monographies de produit respectives pour les renseignements posologiques complets.)

Une liste proposant les schémas thérapeutiques suggérés par le NCCN pour le traitement de deuxième ligne
TRAITEMENT DE DEUXIÈME LIGNE ET TRAITEMENT SUBSÉQUENT (par ordre alphabétique)
Schémas thérapeutiques privilégiés
  • Inhibiteurs de la BTKc,d
    • Acalabrutinibe
    • Zanubrutinib
  • Lénalidomide ± rituximab
Utile dans certaines circonstances
  • Bendamustinef + rituximab (si non administré auparavant)
  • Bendamustine + rituxibab + cytarabine (RBAC500) (si non administré auparavant)
  • Bortézomib ± rituximab
  • DHAP (dexaméthasone, cisplatine, cytarabine) + rituximab
  • DHAX (dexaméthasone, cytarabine, oxaliplatine) + rituximab
  • GenOx (gemcitabine, oxaliplatine) + rituximab
  • Ibrutinib,c lénalidomide, rituximab (catégorie 2B)
  • Vénétoclaxc ± rituximab
TRAITEMENT DE CONSOLIDATION DE DEUXIÈME LIGNE
Greffe allogénique de cellules hématopoïétiques (non myéloablative ou myéloablative)
TRAITEMENT DE TROISIÈME LIGNE
Brexucabtagène autoleucelg (administré uniquement après une chimio-immunothérapie et un inhibiteur de BTK)

Veuillez consulter les recommandations du NCCN pour obtenir des renseignements complets

  1. Voir les références relatives aux schémas thérapeutiques du NCCN : MANT-A 3 sur 4 et NCCN : MANT-A 4 sur 4.
  2. L’injection de rituximab et d’hyaluronidase humaine sous-cutanée peut remplacer le rituximab une fois que les patients ont reçu leur première dose complète de rituximab par perfusion intraveineuse. Cette substitution n’est pas possible dans le cas du rituximab utilisé en association avec l’ibritumomab tiuxétan.
  3. Voir NCCN : Considérations particulières pour l’utilisation des inhibiteurs de petites molécules (NCCN : NHODG-E)
  4. Il n’a pas été démontré que l’acalabrutinib et le zanubrutinib sont efficaces pour le lymphome à cellules du manteau réfractaire à l’ibrutinib avec mutations C481S du gène BTK. Les patients présentant une intolérance à l’ibrutinib ont été traités avec succès par l’acalabrutinib ou le zanubrutinib sans récidive des symptômes.
  5. L’étude de phase II ACE-LY-004 a exclu les patients traités par un inhibiteur de la tyrosine kinase de Bruton (BTK) ou un inhibiteur de BCL-2 et par la warfarine ou des antagonistes équivalents de la vitamine K en concomitance.
  6. Chez les patients destinés à recevoir un traitement par HDT/ASCR, la bendamustine doit être utilisée avec prudence, car il existe des données contradictoires concernant la capacité à recueillir des cellules progénitrices périphériques.
  7. Voir NCCN : Indications pour le traitement des patients par des traitements par lymphocytes T à récepteur antigénique chimérique (CAR) (NHODG-F).

Texte adapté avec la permission de NCCN Clinical Practice Guidelines in Oncology (NCCN Guidelines®) for B-Cell Lymphomas V.1.2022 – 2 mars 2022. © 2022. National Comprehensive Cancer Network, Inc. Tous droits réservés. Les NCCN Guidelines® (recommandations du NCCN) et les illustrations ci-incluses ne peuvent être reproduites sous aucune forme ni à aucune fin sans la permission écrite expresse du NCCN. Pour consulter la plus récente version complète des recommandations du NCCN, visitez le site NCCN.org. Les recommandations du NCCN ne sont pas figées et peuvent être modifiées chaque fois que de nouvelles données significatives deviennent disponibles. Le NCCN n’offre aucune garantie quant à leur contenu, leur utilisation ou leur application, et décline toute responsabilité relative à leur application ou leur utilisation de quelque façon que ce soit.